Trang chủ
Giới thiệu
Quy Mô
Tổ chức bộ máy
Lịch sử phát triển đơn vị
Chuyên môn - Dịch vụ
Giá dịch vụ
Khám Chữa Bệnh
Y tế dự phòng
Kỹ Thuật mới
QTKT bệnh viện
Phác Đồ Điều Trị
Tin tức sự kiện
Tin Tức
Thông báo
Thư viện ảnh
Video
Đấu thầu & Tuyển dụng
Đấu thầu
Tuyển dụng
Quản lý chất lượng
Báo cáo sự cố Y khoa
Các loại biểu mẫu
Báo cáo QLCL
Tuyến xã
Công tác chỉ đạo tuyến
Báo cáo thường kỳ tuyến xã
VĂN BẢN PHÁP QUY
Văn bản Trung Ương
Văn bản của Tỉnh
Văn bản của Thành Phố
Văn bản của ngành Y tế
Văn bản khác
Lịch trực
Lịch trực trong tháng
Liên hệ
Trang chủ
Tổ chức bộ máy
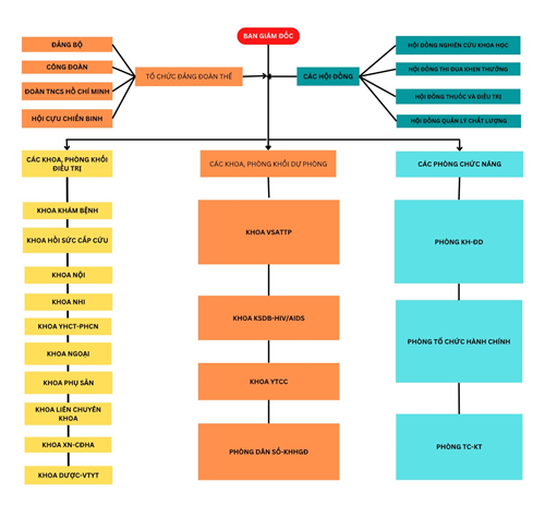
Sơ đồ tổ chức
Ban lãnh đạo
Ban giám đốc
Các phòng chức năng
Phòng Tổ chức - Hành chính
Phòng Kế hoạch - Điều dưỡng
Phòng Tài chính - Kế toán.
Phòng Dân số - KHHGĐ
Các Khoa chuyên môn
Khoa Kiểm soát bệnh tật và HIV/AIDS
Khoa Y tế công cộng - DD - TT - GDSK
Khoa An toàn thực phẩm
Khoa Dược - Trang thiết bị - Vật tư y tế
Khoa Răng hàm mặt - Mắt - Tai mũi họng
Khoa Xét nghiệm - Chẩn đoán hình ảnh
Khoa Khám bệnh
Khoa Nhi
Khoa Nội - Truyền nhiễm
Khoa cấp cứu - HSTC - CĐ
Khoa CSSKSS và Phụ sản
Khoa Ngoại tổng hợp
Khoa Y học cổ truyền và PHCN
Các trạm Y tế
Trạm y tế phường Định Trung
Trạm Y tế phường Đống Đa
Trạm Y tế phường Đồng Tâm
Trạm Y tế phường Hội Hợp
Trạm Y tế phường Khai Quang
Trạm Y tế phường Liên Bảo
Trạm Y tế phường Ngô Quyền
Trạm Y tế phường Tích Sơn
Trạm Y tế xã Thanh Trù
ĐĂNG NHẬP
Liên kết web site
select
Fanpage trung tâm Y tế thành phố Vĩnh Yên
Đăng nhập
Tên đăng nhập
Mật khẩu
Mã kiểm tra
Quên mật khẩu
Trung Tâm Y Tế khu vực Vĩnh Yên
Người chịu trách nhiệm nội dung: Trương Bá Dương Giám đốc t
rung Tâm Y Tế khu vực Vĩnh Yên
Địa chỉ: Số 2 đường Phạm Văn Đồng - Vĩnh Yên - Phú Thọ
Điện thoại: 02113 696 855
Email: ytevinhyen@gmail.com
Website:
http://trungtamytethanhphovinhyen.com/
Quick Buy
Quick Buy
Quick Buy